为进一步提高学生的学术素养和科研水平,助力高校“双一流”建设,厦门大学外文学院第十三届研究生学术研讨会、第三届外国语言文学博士论坛(下简称研讨会)将于2020年12月11日至13日在厦门大学举行。
本届研讨会旨在为外国语言文学专业学生营造更良好的学术氛围,提高同学们的学术素养与科研水平,同时为各大高校优秀的外国语言文学专业学生提供锻炼外语学术能力、展示学术水平的良好平台,为师生加强彼此学术沟通与交流提供桥梁纽带,从而推动我国外国语言文学领域的发展、期望推动更多高质量学术研究成果的产生。
为体现学术专业性,本届研讨会将按照专业领域下设博士、硕士及本科三个分论坛,相关学术讲座及论文评选都将分论坛进行。论文宣读与答辩环节将按研究方向分组进行,各专业方向的导师将对递交的论文进行评审,给予专业指导,推动师生交流互鉴,提升学生学术创新能力。
为弘扬学术精神,拓宽学术视野,本届研讨会开设了“大师讲堂”、“主旨报告”及“名师工作坊”等环节,特邀18位国内知名专家学者,针对外国语言文学不同专业和方向的学生开展学术讲座,追踪世界学术前沿讯息。
为做好会议筹备工作,确保会议的如期成功举行,现发布会议二号公告,并将有关事宜和信息通知如下:
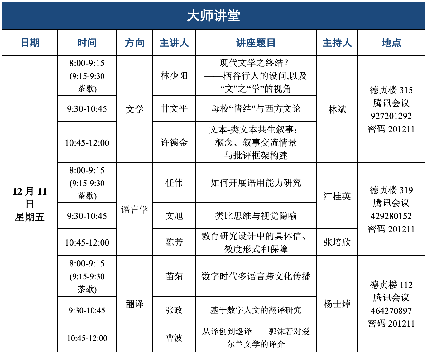
一、会议时间
2020年12月11-13日
二、会议地点
厦门大学外文学院
三、会议议程安排







四、嘉宾简介

曹波,湖南师范大学外国语学院教授,博导,全国英国文学学会秘书长,中国译协对外话语体系研究委员会委员。主持国家课题2项、教育部课题1项、爱尔兰文化部课题2项、“十三五”国家重点规划图书1项,出版专著4部、译著5部、教材3部。

陈芳,北京外国语大学英语系本科毕业,美国北卡罗莱纳大学-格林斯伯勒(绿堡)课程与教学硕士,教育研究方法论博士。先后就职于华东师范大学和上海交通大学。主要研究兴趣为研究方法论和语言测试。近期译著《超越标准化考试:表现性评价如何促进21世纪学习》是迈向教学测一致性研究的第一步。

杜卫华,2012年获德国柏林洪堡大学哲学博士,2014-2018年任南开大学德语系副教授,2018年7月受聘为广东外语外贸大学云山青年学者。已出版德文专著《柏林大学模式及其对于中国的影响》(2013)以及英文编著《柏林大学中国留学生题名录》(2012)。主持2014年国家社科基金项目《基于中德文档案的留德教育史研究》。研究领域:中德关系、德国教育、德国文化。

甘文平,2000年考入厦门大学外文学院,成为“美国小说史”方向的博士研究生,师从杨仁敬教授,2003年毕业,获得文学博士学位;现为武汉理工大学外国语学院院长、教授、文学博士、博士生导师,武汉大学兼职博导;教育部备案“法国研究中心”主任、湖北省比较文学学会副会长、湖北省外国文学学会常务理事;主持国家社科基金项目等科研项目10余项,发表论文50余篇,出版专著、教材、译著10余部。研究方向为美国文学与西方文化。

林少阳,东京大学学术博士。现任香港城市大学中文及历史学系教授。研究课题为中日近现代思想史、学术史、文化史。近年尤其聚焦于章太炎为主的晚清思想的研究。代表作有学术专著『「修辞」という思想:章炳麟と漢字圏の言語論的批評理論』(东京:白泽社. 2009 年 11月);《“文”与日本学术思想:汉字圈1700-1990》(北京:中央编译出版社.2012年6月);《鼎革以文——清季革命与章太炎“复古”的新文化运动》(上海:上海人民出版社.2018年)等。

苗菊,南开大学外国语学院教授、博士生导师,翻译学研究中心主任,获南开大学“英才教授”荣誉称号。在美国印第安纳大学比较文学系完成博士后研究,至今多次赴北美和欧洲知名大学访学和调研,历经加拿大约克大学翻译学院、奥地利维也纳大学翻译研究中心、德国科隆应用科学大学信息传播科学系、加拿大渥太华大学翻译学院、奥地利科学院数字人文中心、英国伦敦大学学院、英国布里斯托大学、英国伦敦大学亚非学院。曾任渥太华大学翻译学院中国高校咨询专家,维也纳大学非欧盟成员讲学计划客座教授。系统研究当代西方翻译理论的流派与要略,翻译学科体系的发展与科学方法,在国内翻译学术界倡导描述性和实证翻译研究,开拓数字时代翻译研究多学科发展。

任伟,博士,教授。现任北京航空航天大学外国语学院教授、博士生导师、博士后合作导师。主要研究领域为二语语用,研究兴趣涵盖语用学、二语习得等。已主持国家社会科学基金、教育部人文社会科学重点研究基地重大项目等多项科研项目,在 Applied Linguistics, Assessing Writing, Discourse Context & Media, ELT Journal, Foreign Language Annals, International Journal of Bilingual Education and Bilingualism, Journal of Pragmatics, Language Teaching, Pragmatics, System等国内外权威学术期刊以及Routledge, Springer, Mouton de Gruyter出版社学术著作上发表论文60余篇,在国际上出版个人专著1本,以特邀编辑身份在SSCI期刊编纂专刊2期。担任多个社会兼职,主要包括:中国语用学会常务理事,中国二语习得研究协会常务理事,International Journal of Bilingual Education and Bilingualism (SSCI)编委,Language Teaching Research (SSCI),System(SSCI)编委,East Asian Pragmatics书评主编,Contrastive Pragmatics编委,《应用语言学译丛》编委,《语用学研究》编委等;为多家SSCI、CSSCI学术期刊和剑桥大学出版社等多家国际出版社审稿人。

苏新春,厦门大学国家语言资源监测与研究教育教材中心主任、教授、博导,厦门大学嘉庚学院人文与传播学院院长/“2011协同创新团队——两岸关系和平发展中心”文教融合平台首席专家、中国辞书学会常务理事兼学术委员会副主任、中国社科院辞书编纂研究中心学术咨询委员。主要从事汉语词汇学、文化语言学、辞书学、教育教材语言、台湾语言文字等研究。

唐美玲,厦门大学社会与人类学院社会学系副教授,南京大学社会学博士毕业,美国北卡大学,密苏里大学访问学者。研究兴趣:性别研究,婚姻家庭研究。

王佳宇,华中师范大学外国语学院教授、博士生导师、国家高层次人才支持计划青年拔尖人才、“黄鹤青年英才”、“桂子青年学者”。博士学位获得于新加坡国立大学。研究特长为多模态话语分析、传媒及政治话语分析、社会语言学。近五年来在SSCI收录的核心期刊上发表论文十余篇,在CSSCI期刊收录的期刊上发表论文数篇。担任多个SSCI收录知名国际学术期刊的匿名评审。曾担任美国-波兰福布赖特奖学金匿名评审专家。主持国家社科青年基金项目(在研)一项。

王久菊,北京大学第六医院,哈佛大学访问学者。临床医学专业出身,心理学博士。硕士毕业于中科院心理所,博士毕业于北京师范大学。从事儿童发育性障碍的脑神经成像研究,以第一作者身份发表SCI文章十余篇。

文旭,博士,博士生导师,西南大学外国语学院院长。国务院政府特殊津贴获得者,教育部国家级人才特聘教授;国家社科基金学科规划评审组专家;教育部英语分指委委员,全国翻译专业学位研究生教指委委员。中国认知翻译学专业委员会会长,中国认知语言学专业委员会副会长,中国语用学专业委员会副会长,重庆市外文学会会长。Cognitive Linguistic Studies及Asian-Pacific Journal of Second and Foreign Language Education主编;Language Sciences, Review of Cognitive Linguistics, Intercultural Pragmatics ,《中国外语》等期刊编委。研究兴趣为认知语言学、语用学、认知翻译学等。

修刚,国务院特贴专家,博士生导师,原天津外国语大学校长,现任天津外国语大学外国语言文学文化研究中心主任、天津外国语大学学术委员会主任,厦门大学讲座教授,中国日语教学研究会名誉会长,兼任教育部外国语言文学类教学指导委员会副主任委员,日语专业教学指导分委员会主任委员,全国翻译专业学位研究生教育指导委员会学术委员会副主任等职。多次主持国家级及国家部委级项目,先后主编、参编、翻译、译校了《当代外国术语学研究》、《当代外国人文术语多语种对照解读》、《一衣带水》等十余部学术著作、教材、词典等。主审教材被评为普通高等教育“十一五”国家级规划教材与高等院校日语专业系列教材。

许德金,文学博士,中山大学外国语学院教授,博士生导师,外国语学院院长,英语语言文学学科带头人。在Poetics Today、neohelicon、《外国文学评论》、《外语教学与研究》、《外国文学》等国内外文学类核心刊物上发表论文60余篇,获北京市哲学社会科学优秀成果二等奖1项、北京市教育教学成果奖2项、北京市精品教材建设立项1项,出版专著(报告)四部,主编教材20余部。现主持2020年度国家社科基金项目“美国奴隶叙事共同体的书写与想象研究”(20BWW063)。已主持完成国家社科基金项目1项,参与国家社科基金重大项目2项,主持或参与完成其他国家级及省部级项目7项;现为广东省商务英语专业教学指导委员会副主任委员,兼任德国Johannes Gutenberg University、西南大学、曲阜师范大学、西安外国语大学、河南科技大学、红河学院等十多所国内外高校客座教授。

徐以中,南京航空航天大学外国语学院教授、副院长。浙江大学博士、博士后,北海道大学、兰卡斯特大学访问学者,在国内外核心期刊发表论文20余篇。主持国家社科基金项目2项。国家社科基金结项评审专家、教育部人文社科项目和研究生论文评审专家、多家核心期刊审稿专家。

杨劲,中山大学外国语学院教授、博士生导师、德语系主任。教指委德分委委员(2018-22年),教指委广东省本科高校教指委欧分委副主任委员(2019-23)。北京外国语大学德语文学学士、硕士学位(1991-2000),柏林洪堡大学德语文学博士学位(2000-09)。2012年入选“浦江人才”计划,2017年中山大学人才引进(德语系学术带头人),科隆大学Morphomata高等研究所访问学者(2018.10-2019.3)。出版有德文专著1部,中文著作2部,在国内外学术期刊发表论文40余篇,主持国家、省部级科研项目2项。主要研究领域为维也纳现代派文学、艺术与文学的跨学科研究、文学中的信函书写。

张羽,现任两岸关系和平发展协同创新中心文教融合平台执行长、厦门大学台湾研究院副院长、台湾研究中心教授、博士生导师。中国世界华文文学学会副秘书长、福建省台港澳暨海外华文文学研究会副会长。主要研究方向:台湾文学、日本殖民地文学圈研究。近年在《文学评论》《厦门大学学报》《台湾研究》等刊物上发表论文,部分论文被《新华文摘》《高等学校文科学术文摘》《中国社会科学文摘》全文转载。

张政,北京大学英语语言文学博士,北京师范大学外国语言文学学院教授,博士生导师,博士后合作导师;国家社科、教育部人文社科、博士后基金等匿名评审专家。分别在《外语教学与研究》、《中国翻译》、《外语教学》、 《外语与外语教学》、《外语教学理论与实践》、《俄罗斯文艺》、《上海翻译》等公开发表论文60多篇;出版专著《国训》《计算机翻译研究》、北京市精品教材、国家十一五教材等40余部;
欢迎广大师生积极参与!